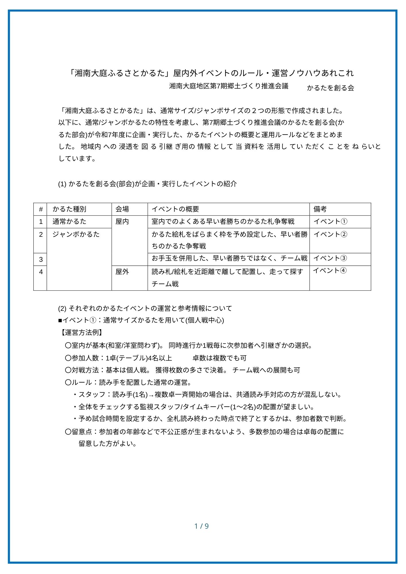
藤沢市 湘南大庭地区 郷土づくり推進会議

住みたい 住み続けたいまち 湘南大庭   郷土愛溢れるまちづくりを目指す会議体です

住みたい 住み続けたいまち 湘南大庭

   このサイトは、”湘南大庭地区郷土づくり推進会議"の活動状況や開催するイベントなどを地域の皆さんにお知らせするものです。
   皆さんからのご意見等を歓迎致します。

 

→ ふらっと湘南大庭トップページへ

 

ページ構成について

郷土づくり推進会議のページは以下の項目から構成されています。
各項目は画面をスクロールすることで確認できます。
●簡易検索
お知らせ(What'New)(新しいニュースです)
●郷土づくり関連情報
・ふれあい教室
・推進会議たより(定例会々議の議事録含む)
・藤沢市 郷土づくりとは(藤沢市公式ホームページ)
●第7期 2024年度年間会議日程
●お問い合わせ
●推進会議要綱
●湘南大庭地域地図

お知らせ(What's New)

2025年度まちづくり会議・♡VER湘南 活動報告・講演会(全体集会)を開催しました

郷土づくり推進会議は 11 月 15 日(火)の午後、市民センター 1 階小ホールにて、2025 年度 まちづくり会議・♡VER湘南 活動報告・講演会(全体集会) を開催しました。集会は議長の司会、進行のもと、第 1 部・第 2 部の二部構成で実施されました。第1部では、郷土づくり推進会議が地域課題に取り組む今年度事業として、6つの活動報告を行いました。まず、今年度から新たに部会として参入した、旧まちづくり会議「活性化協議会」のメンバーを中心とした「マップ部会」より、湘南大庭 Happy Map 作成の経緯が紹介されました。(完成マップは、カラー版を参加者に配布)。続いて、デジタル推進部会、セカンドライフ部会、距離表示部会、かるた部会(途中で遊び方のデモンストレーションあり)の4部会から活動報告があり、最後に「大庭城跡を活かしたまちづくり」の取り組み状況について紹介を行いました。第2部では、慶應義塾大学環境情報学部の中澤教授をお招きし、「生成AIで想像する湘南大庭の未来」をテーマに講演をいただきました。講演では、対話型AIサービス ChatGPT を使った質問回答、画像生成、現在の写真から未来を創造する実演など、参加者が楽しみながら AI の可能性を学べる内容となりました。最後に、大塚市民センター長より参加者へ向けた挨拶があり集会を終了しました。

 

       

 

 

 

2025/11/18 16:09 投稿者:郷土づくり推進会議/あらい

2025年度の全体集会を開催します

郷土づくり推進会議では、11月15日(土)13時30分より、湘南大庭市民センター1階小ホールにて、今年度の活動報告および、慶應義塾大学環境情報学部・中澤仁教授による講演会を開催いたします。 地域の皆さまのご参加を心よりお待ちしております。

画像をクリックすると明瞭に表示されます。スマホを利用される方は、ダウンロードして確認してください。

 

 

 

2025/11/09 18:42 投稿者:郷土づくり

ふるさとまつりで「ジャンボかるた大会」を開催しました。

郷土づくり推進会議コミュニティ活性化部会(かるた部会)では、10月25日(土)・26日(日)の両日に開催された「湘大庭地区ふるさとまつり」にて、市民センター2階の談話室を会場として、「湘南大庭ふるさとかるた」の絵札サイズを大きくした「ジャンボかるた大会」を実施しました。 両日ともあいにくの悪天候ではありましたが、室内イベントはほぼ予定通り行われ、元気いっぱいの小学生とその保護者の皆さんが、読み手の読み札に対応するジャンボ絵札にお手玉を投げ、うまく札に乗った数で勝敗を競うゲームに大いに盛り上がり、来場者の皆様からもご好評をいただきました。 また、ゲーム会場に隣接して、通常サイズの湘南大庭ふるさとかるたや、善行・明治地区のかるた、2001年に地域の有識者が作成した湘南大庭ふるさと歌留多の展示を行いました。さらに、湘南大庭ふるさとかるたの完成が「広報ふじさわ」や「タウンニュース」に掲載された記事、藤沢西高校美術部が制作したかるた応募啓発ポスターも展示し、来場者の関心を集めるひとときとなりました。 他方、体育室の展示会場では、郷土づくり推進会議の各部会による活動資料を展示し、日頃の取り組み・成果を来場者の皆様に紹介しました。

       

        

  

 

 

2025/10/31 18:28 投稿者:郷土づくり推進会議/あらい

『まちかど健康相談』を開催しました

郷土づくり推進会議は、公益財団法人 藤沢市保健医療センターと藤沢市の健康づくり推進団体「健康ふじさわ」の協力のもと、9月29日・30日の両日午前中に、イオン藤沢店のライフピア特設会場で第5回となる「まちかど健康相談」を開催しました。開催初日は、参加者の皆さんの血圧、骨密度、体組成、筋力などの身体機能測定を実施し、保健師さんから健康管理についてのアドバイスを個別に行いました。二日目は、参加者の皆さんの歩行姿勢測定を行い、その結果に基づき、バランス能力・安定性に関する評価とアドバイスを提供しました。初日はイオン藤沢店の特売日と重なり多くの来店客があり、買い物の前後に本イベントに関心を示していただき、76名の方が自身の健康指標となる数値の再確認を行いました。二日目も59名の方にご参加いただいております。イオン藤沢店は来年1月末で休業の予定です。そのため、郷土づくり推進会議が企画するこの健康相談のイベントに継続して参加されていた方々からは、イオンの休業に伴う健康相談イベントの中断を残念に思う声も聞かれました。

 

2025/10/04 12:44 投稿者:郷土づくり推進会議/あらい

シニアのための「かんたんスマホ教室」受講者募集!

湘南大庭地区郷土づくり推進会議では、湘南大庭市民センターを会場に、スマートフォンの基本操作から便利なアプリの使い方まで、安心して楽しく学べる「かんたんスマホ教室」を開催します。 スマホを初めて使う方、もっと活用したい方、大歓迎! ドコモショップのスマホアドバイザーが丁寧にサポートします。 この教室は、湘南大庭地域住民の皆さまを優先とした公募講座です。 ぜひお気軽にご参加ください!

 

2025/08/07 14:23 投稿者:郷土づくり推進会議/あらい
RSS2.0

郷土づくり関連情報

ふれあい教室

 

「よりよい老後を迎えるために」として それに関する話題を8科目用意しましたので参考にしてください。

推進会議たより

過去発行の「推進会議だより」及び定例会会議の議事録

藤沢市 郷土づくりとは

藤沢市の公式ページ、藤沢地区郷土づくり推進会議のページにリンクします。

 

2025年度 年間会議日程

 

表をクリックして確認ください。

湘南大庭地域地図

湘南大庭地域マップ
作成 2018/10/31 15:58:50 : 更新 2021/02/08 13:35:49
福祉施設マップ
ラジオ体操会場

お問い合わせ

このサイトに関するお問い合わせは、下記の「お問い合わせ」をクリックして、ご記入をお願いします。
尚、内容につきましては、ポータルサイト運営上で公開させていただく場合もあります。
この際、個人情報は公開いたしません。

お電話でのお問い合わせは
事務局:湘南大庭市民センター
地域担当:電話 0466-87-1111まで

お問い合わせ